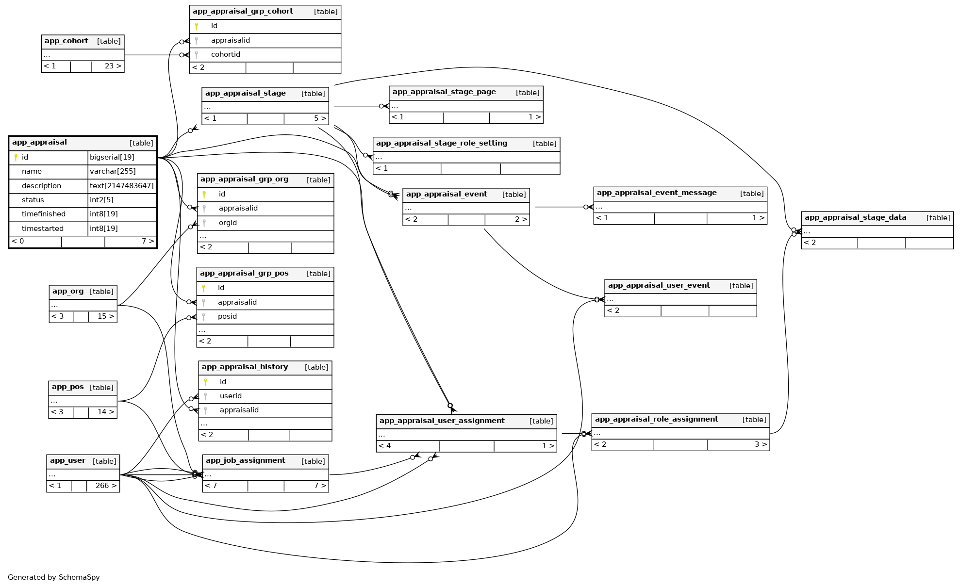
Columns
| Column | Type | Size | Nulls | Auto | Default | Children | Parents | Comments | |||||||||||||||||||||
|---|---|---|---|---|---|---|---|---|---|---|---|---|---|---|---|---|---|---|---|---|---|---|---|---|---|---|---|---|---|
| id | bigserial | 19 | √ | nextval('app_appraisal_id_seq'::regclass) |
|
|
|||||||||||||||||||||||
| name | varchar | 255 | ''::character varying |
|
|
||||||||||||||||||||||||
| description | text | 2147483647 | √ | null |
|
|
|||||||||||||||||||||||
| status | int2 | 5 | 0 |
|
|
||||||||||||||||||||||||
| timefinished | int8 | 19 | √ | null |
|
|
|||||||||||||||||||||||
| timestarted | int8 | 19 | √ | null |
|
|
Indexes
| Constraint Name | Type | Sort | Column(s) |
|---|---|---|---|
| app_appr_id2_pk | Primary key | Asc | id |
| app_appr_nam_ix | Performance | Asc | name |
| app_appr_sta2_ix | Performance | Asc | status |
| app_appr_tim2_ix | Performance | Asc | timestarted |
| app_appr_tim_ix | Performance | Asc | timefinished |

