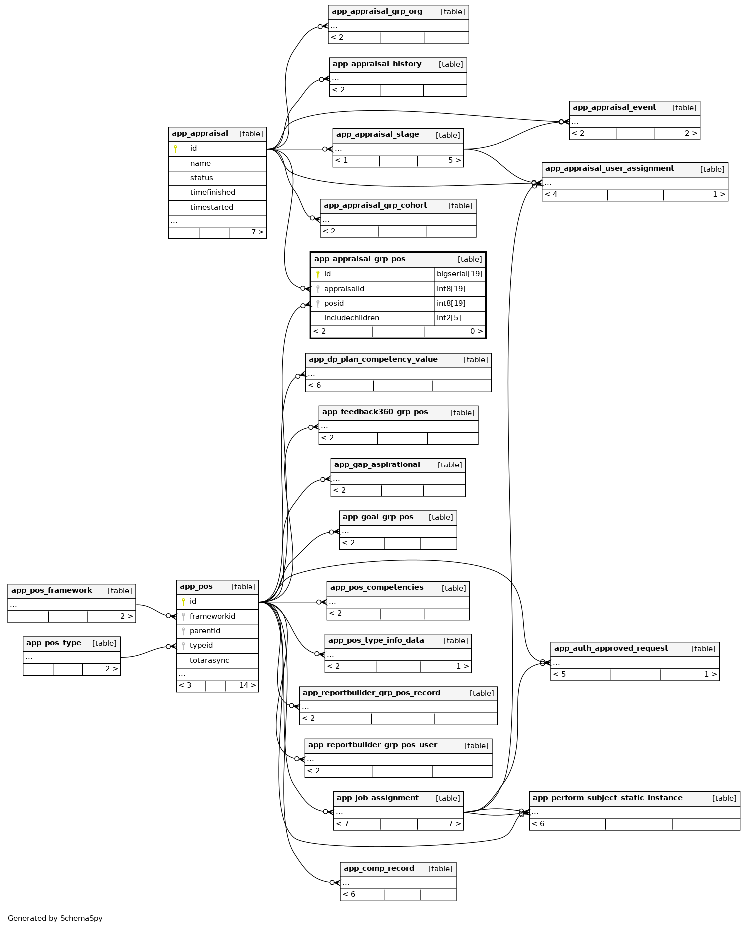
app_appraisal_grp_pos

-1 rows


Description

Positions assigned to appraisal

Columns

Column Type Size Nulls Auto Default Children Parents Comments
id bigserial 19 nextval('app_appraisal_grp_pos_id_seq'::regclass)
appraisalid int8 19 null
app_appraisal.id Defined in XML R
posid int8 19 null
app_pos.id Defined in XML R
includechildren int2 5 null

Indexes

Constraint Name Type Sort Column(s)
app_apprgrppos_id_pk Primary key Asc id
app_apprgrppos_app_ix Performance Asc appraisalid
app_apprgrppos_pos_ix Performance Asc posid

Relationships