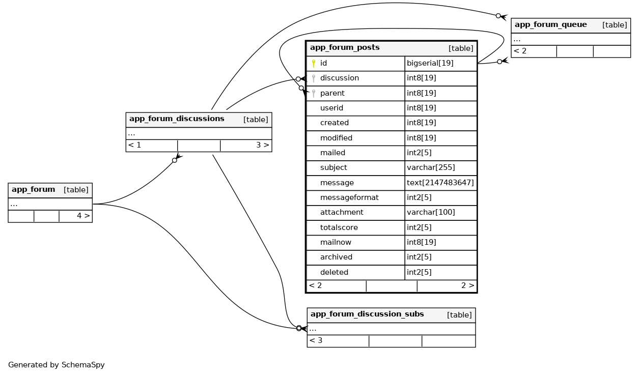
app_forum_posts

-1 rows


Description

All posts are stored in this table

Columns

Column Type Size Nulls Auto Default Children Parents Comments
id bigserial 19 nextval('app_forum_posts_id_seq'::regclass)
app_forum_posts.parent Defined in XML R
app_forum_queue.postid Defined in XML R
discussion int8 19 0
app_forum_discussions.id Defined in XML R
parent int8 19 0
app_forum_posts.id Defined in XML R
userid int8 19 0
created int8 19 0
modified int8 19 0
mailed int2 5 0
subject varchar 255 ''::character varying
message text 2147483647 null
messageformat int2 5 0
attachment varchar 100 ''::character varying
totalscore int2 5 0
mailnow int8 19 0
archived int2 5 0
deleted int2 5 0

Indexes

Constraint Name Type Sort Column(s)
app_forupost_id_pk Primary key Asc id
app_forupost_cre_ix Performance Asc created
app_forupost_dis_ix Performance Asc discussion
app_forupost_mai_ix Performance Asc mailed
app_forupost_par_ix Performance Asc parent
app_forupost_use_ix Performance Asc userid

Relationships