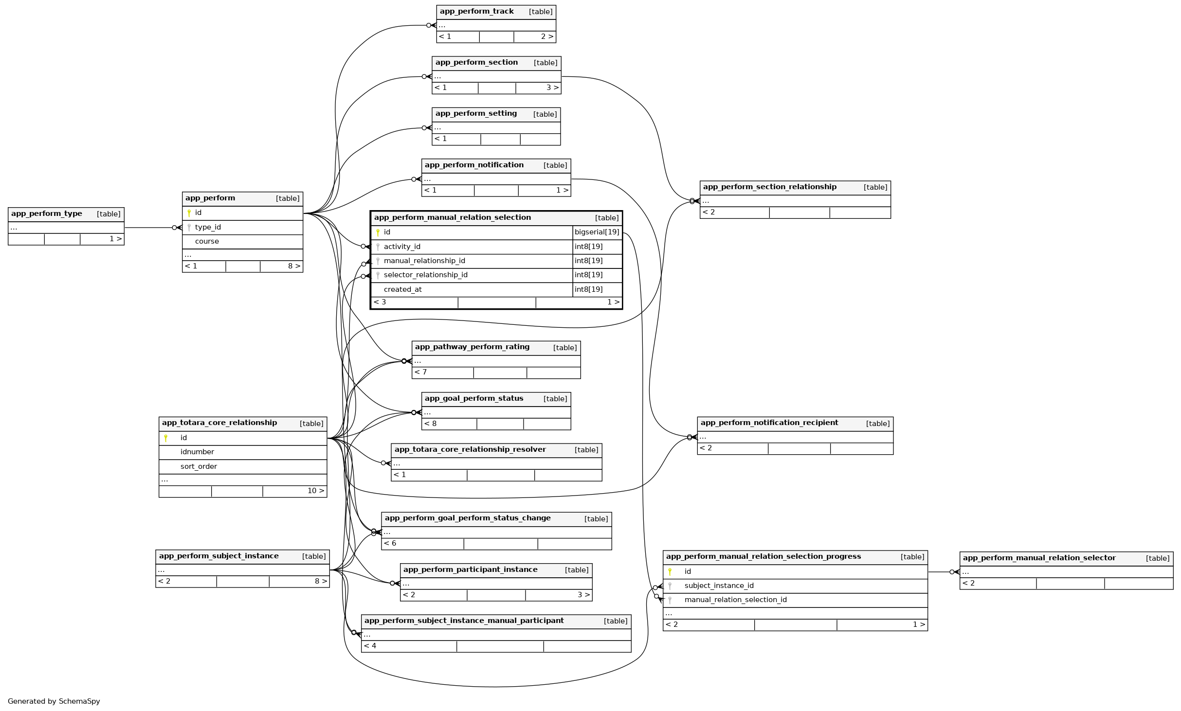
app_perform_manual_relation_selection

-1 rows


Description

Indicates the roles who need to manually choose participant roles

Columns

Column Type Size Nulls Auto Default Children Parents Comments
id bigserial 19 nextval('app_perform_manual_relation_selection_id_seq'::regclass)
app_perform_manual_relation_selection_progress.manual_relation_selection_id Defined in XML R
activity_id int8 19 null
app_perform.id Defined in XML R
manual_relationship_id int8 19 null
app_totara_core_relationship.id Defined in XML R
selector_relationship_id int8 19 null
app_totara_core_relationship.id Defined in XML R
created_at int8 19 null

Indexes

Constraint Name Type Sort Column(s)
app_perfmanurelasele_id_pk Primary key Asc id
app_perfmanurelasele_act_ix Performance Asc activity_id
app_perfmanurelasele_actma_uix Must be unique Asc/Asc/Asc activity_id + manual_relationship_id + selector_relationship_id
app_perfmanurelasele_man_ix Performance Asc manual_relationship_id
app_perfmanurelasele_sel_ix Performance Asc selector_relationship_id

Relationships