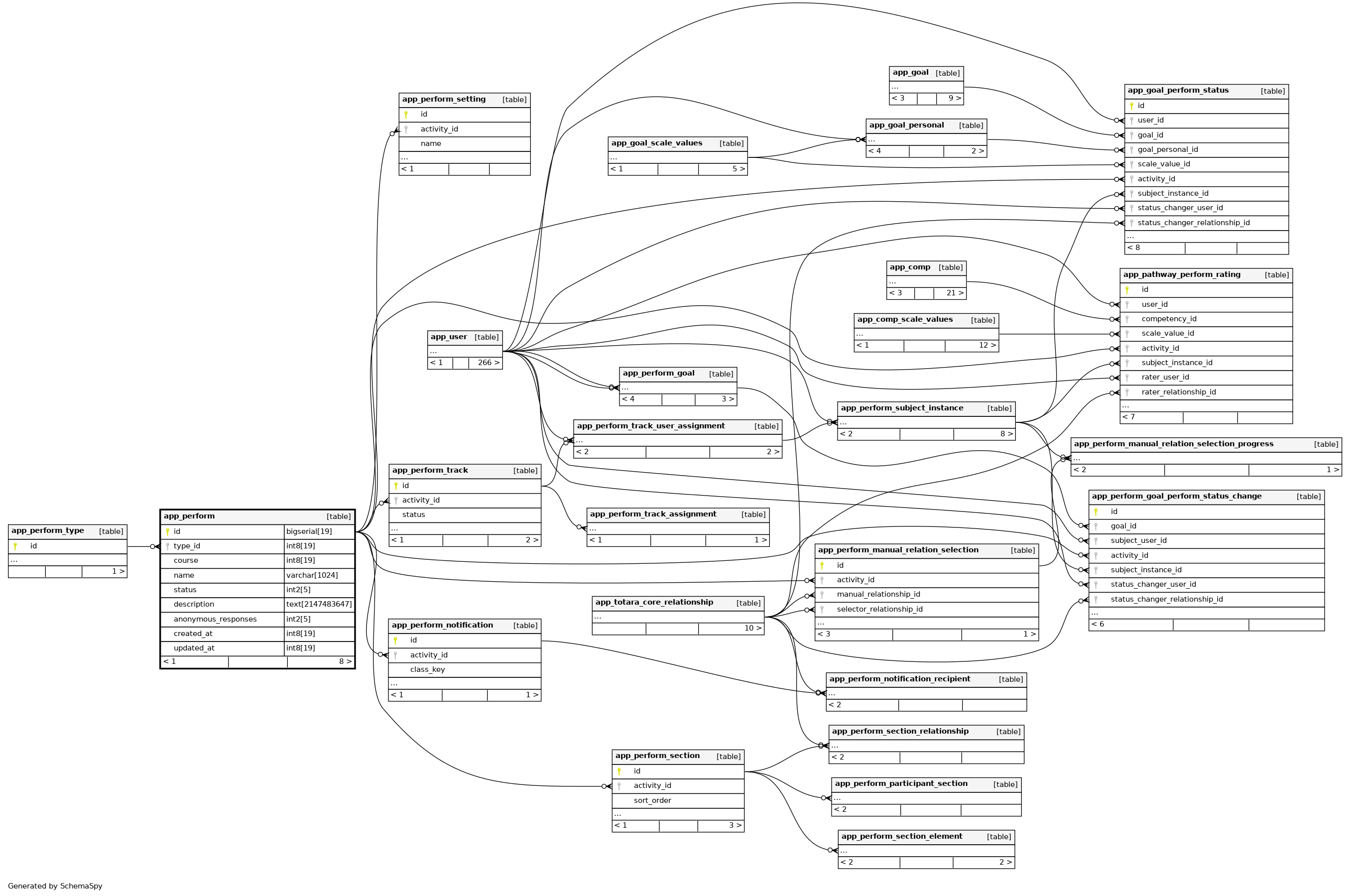
app_perform

-1 rows


Description

Each record is one performance activity

Columns

Column Type Size Nulls Auto Default Children Parents Comments
id bigserial 19 nextval('app_perform_id_seq'::regclass)
app_goal_perform_status.activity_id Defined in XML R
app_pathway_perform_rating.activity_id Defined in XML R
app_perform_goal_perform_status_change.activity_id Defined in XML R
app_perform_manual_relation_selection.activity_id Defined in XML R
app_perform_notification.activity_id Defined in XML R
app_perform_section.activity_id Defined in XML R
app_perform_setting.activity_id Defined in XML R
app_perform_track.activity_id Defined in XML R
type_id int8 19 null
app_perform_type.id Defined in XML R
course int8 19 0
name varchar 1024 ''::character varying
status int2 5 null
description text 2147483647 null
anonymous_responses int2 5 0
created_at int8 19 null
updated_at int8 19 0

Indexes

Constraint Name Type Sort Column(s)
app_perf_id_pk Primary key Asc id
app_perf_cou_ix Performance Asc course
app_perf_typ_ix Performance Asc type_id

Relationships