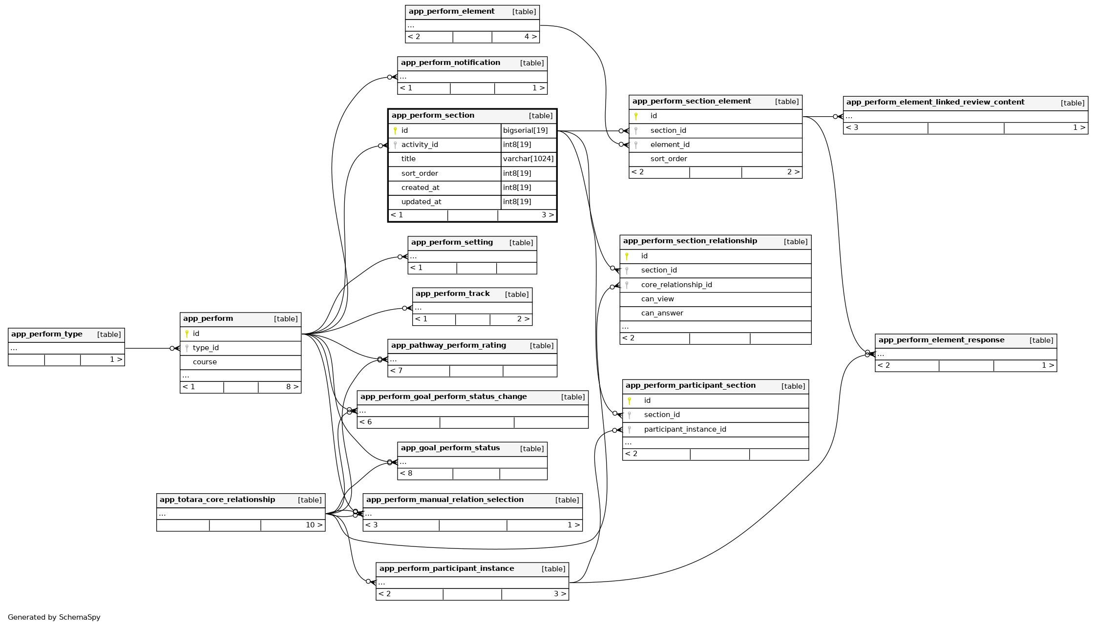
app_perform_section

-1 rows


Description

Performance activities are split into one or more sections

Columns

Column Type Size Nulls Auto Default Children Parents Comments
id bigserial 19 nextval('app_perform_section_id_seq'::regclass)
app_perform_participant_section.section_id Defined in XML R
app_perform_section_element.section_id Defined in XML R
app_perform_section_relationship.section_id Defined in XML R
activity_id int8 19 null
app_perform.id Defined in XML R
title varchar 1024 ''::character varying
sort_order int8 19 null
created_at int8 19 null
updated_at int8 19 null

Indexes

Constraint Name Type Sort Column(s)
app_perfsect_id_pk Primary key Asc id
app_perfsect_act_ix Performance Asc activity_id
app_perfsect_sor_ix Performance Asc sort_order

Relationships