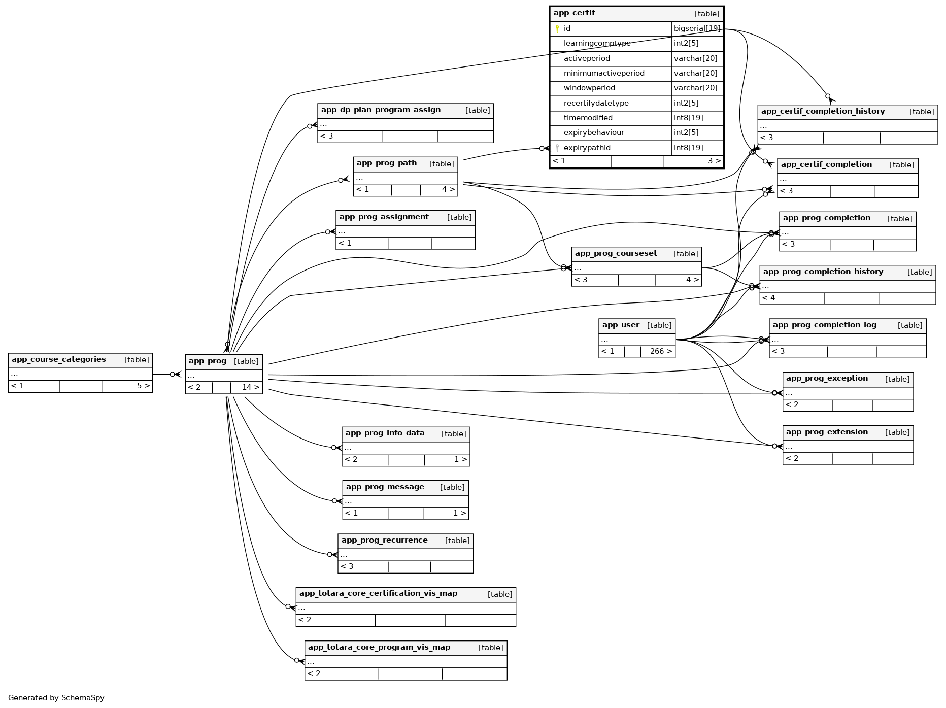
Columns
| Column | Type | Size | Nulls | Auto | Default | Children | Parents | Comments | |||||||||
|---|---|---|---|---|---|---|---|---|---|---|---|---|---|---|---|---|---|
| id | bigserial | 19 | √ | nextval('app_certif_id_seq'::regclass) |
|
|
|||||||||||
| learningcomptype | int2 | 5 | null |
|
|
||||||||||||
| activeperiod | varchar | 20 | √ | null |
|
|
|||||||||||
| minimumactiveperiod | varchar | 20 | √ | null |
|
|
|||||||||||
| windowperiod | varchar | 20 | √ | null |
|
|
|||||||||||
| recertifydatetype | int2 | 5 | null |
|
|
||||||||||||
| timemodified | int8 | 19 | 0 |
|
|
||||||||||||
| expirybehaviour | int2 | 5 | 1 |
|
|
||||||||||||
| expirypathid | int8 | 19 | √ | null |
|
|
Indexes
| Constraint Name | Type | Sort | Column(s) |
|---|---|---|---|
| app_cert_id2_pk | Primary key | Asc | id |
| app_cert_exp_ix | Performance | Asc | expirypathid |

