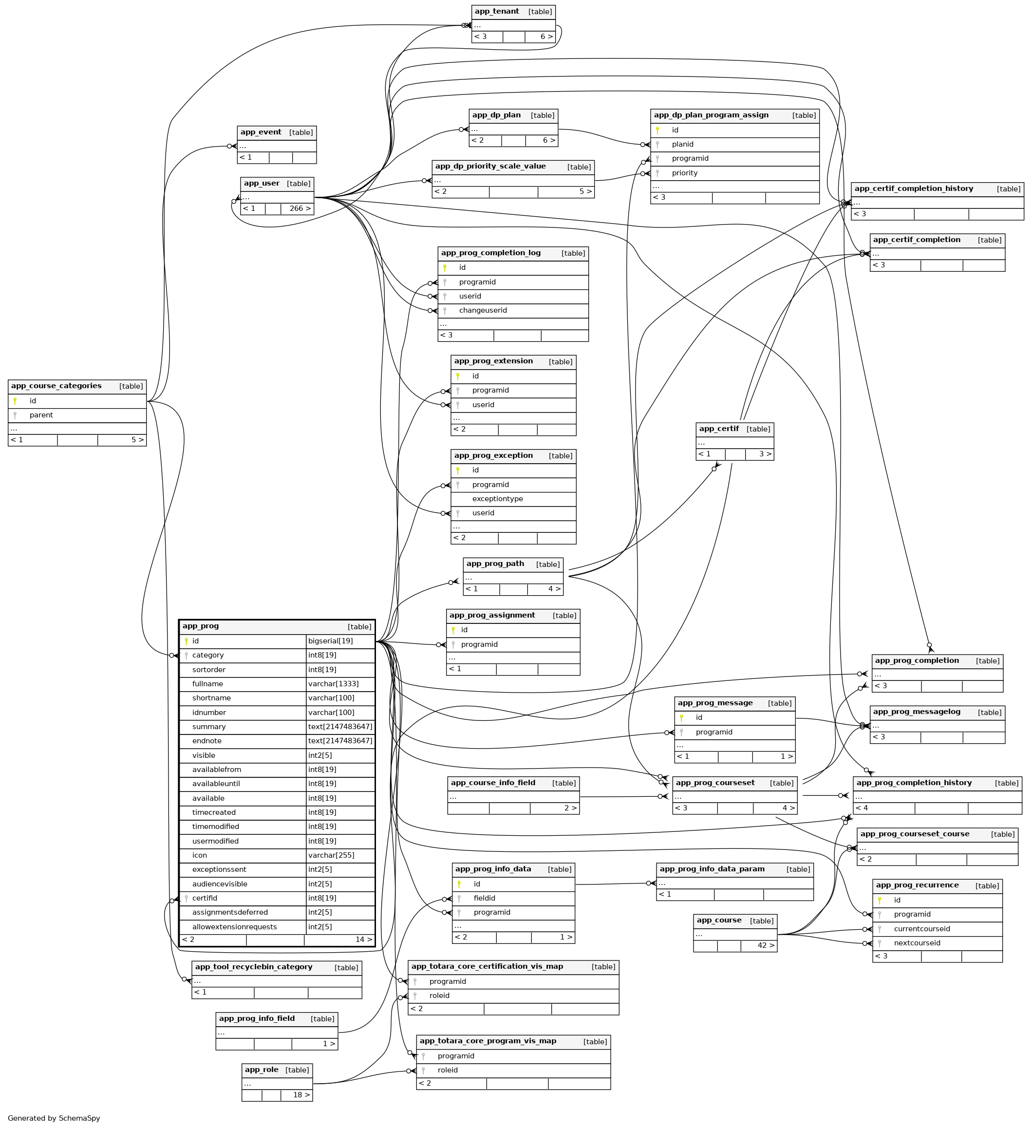
Columns
| Column | Type | Size | Nulls | Auto | Default | Children | Parents | Comments | ||||||||||||||||||||||||||||||||||||||||||
|---|---|---|---|---|---|---|---|---|---|---|---|---|---|---|---|---|---|---|---|---|---|---|---|---|---|---|---|---|---|---|---|---|---|---|---|---|---|---|---|---|---|---|---|---|---|---|---|---|---|---|
| id | bigserial | 19 | √ | nextval('app_prog_id_seq'::regclass) |
|
|
||||||||||||||||||||||||||||||||||||||||||||
| category | int8 | 19 | 0 |
|
|
|||||||||||||||||||||||||||||||||||||||||||||
| sortorder | int8 | 19 | 0 |
|
|
|||||||||||||||||||||||||||||||||||||||||||||
| fullname | varchar | 1333 | √ | ''::character varying |
|
|
||||||||||||||||||||||||||||||||||||||||||||
| shortname | varchar | 100 | √ | ''::character varying |
|
|
||||||||||||||||||||||||||||||||||||||||||||
| idnumber | varchar | 100 | √ | ''::character varying |
|
|
||||||||||||||||||||||||||||||||||||||||||||
| summary | text | 2147483647 | √ | null |
|
|
||||||||||||||||||||||||||||||||||||||||||||
| endnote | text | 2147483647 | √ | null |
|
|
||||||||||||||||||||||||||||||||||||||||||||
| visible | int2 | 5 | 1 |
|
|
|||||||||||||||||||||||||||||||||||||||||||||
| availablefrom | int8 | 19 | 0 |
|
|
|||||||||||||||||||||||||||||||||||||||||||||
| availableuntil | int8 | 19 | 0 |
|
|
|||||||||||||||||||||||||||||||||||||||||||||
| available | int8 | 19 | 0 |
|
|
|||||||||||||||||||||||||||||||||||||||||||||
| timecreated | int8 | 19 | 0 |
|
|
|||||||||||||||||||||||||||||||||||||||||||||
| timemodified | int8 | 19 | 0 |
|
|
|||||||||||||||||||||||||||||||||||||||||||||
| usermodified | int8 | 19 | 0 |
|
|
|||||||||||||||||||||||||||||||||||||||||||||
| icon | varchar | 255 | √ | ''::character varying |
|
|
||||||||||||||||||||||||||||||||||||||||||||
| exceptionssent | int2 | 5 | 0 |
|
|
|||||||||||||||||||||||||||||||||||||||||||||
| audiencevisible | int2 | 5 | 2 |
|
|
|||||||||||||||||||||||||||||||||||||||||||||
| certifid | int8 | 19 | √ | null |
|
|
||||||||||||||||||||||||||||||||||||||||||||
| assignmentsdeferred | int2 | 5 | 0 |
|
|
|||||||||||||||||||||||||||||||||||||||||||||
| allowextensionrequests | int2 | 5 | 1 |
|
|
Indexes
| Constraint Name | Type | Sort | Column(s) |
|---|---|---|---|
| app_prog_id_pk | Primary key | Asc | id |
| app_prog_cat_ix | Performance | Asc | category |
| app_prog_cer_ix | Performance | Asc | certifid |
| app_prog_idn_ix | Performance | Asc | idnumber |
| app_prog_sho_ix | Performance | Asc | shortname |

