Columns
| Column | Type | Size | Nulls | Auto | Default | Children | Parents | Comments | ||||||||||||
|---|---|---|---|---|---|---|---|---|---|---|---|---|---|---|---|---|---|---|---|---|
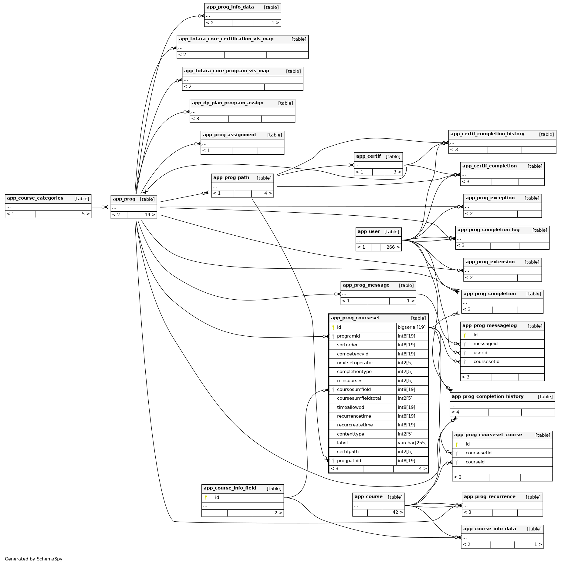
| id | bigserial | 19 | √ | nextval('app_prog_courseset_id_seq'::regclass) |
|
|
||||||||||||||
| programid | int8 | 19 | 0 |
|
|
|||||||||||||||
| sortorder | int8 | 19 | 0 |
|
|
|||||||||||||||
| competencyid | int8 | 19 | 0 |
|
|
|||||||||||||||
| nextsetoperator | int2 | 5 | 0 |
|
|
|||||||||||||||
| completiontype | int2 | 5 | 0 |
|
|
|||||||||||||||
| mincourses | int2 | 5 | 0 |
|
|
|||||||||||||||
| coursesumfield | int8 | 19 | 0 |
|
|
|||||||||||||||
| coursesumfieldtotal | int2 | 5 | 0 |
|
|
|||||||||||||||
| timeallowed | int8 | 19 | 0 |
|
|
|||||||||||||||
| recurrencetime | int8 | 19 | 0 |
|
|
|||||||||||||||
| recurcreatetime | int8 | 19 | 0 |
|
|
|||||||||||||||
| contenttype | int2 | 5 | 0 |
|
|
|||||||||||||||
| label | varchar | 255 | √ | ''::character varying |
|
|
||||||||||||||
| certifpath | int2 | 5 | √ | 1 |
|
|
||||||||||||||
| progpathid | int8 | 19 | √ | null |
|
|
Indexes
| Constraint Name | Type | Sort | Column(s) |
|---|---|---|---|
| app_progcour_id_pk | Primary key | Asc | id |
| app_progcour_cou_ix | Performance | Asc | coursesumfield |
| app_progcour_pro2_ix | Performance | Asc | progpathid |
| app_progcour_pro_ix | Performance | Asc | programid |

