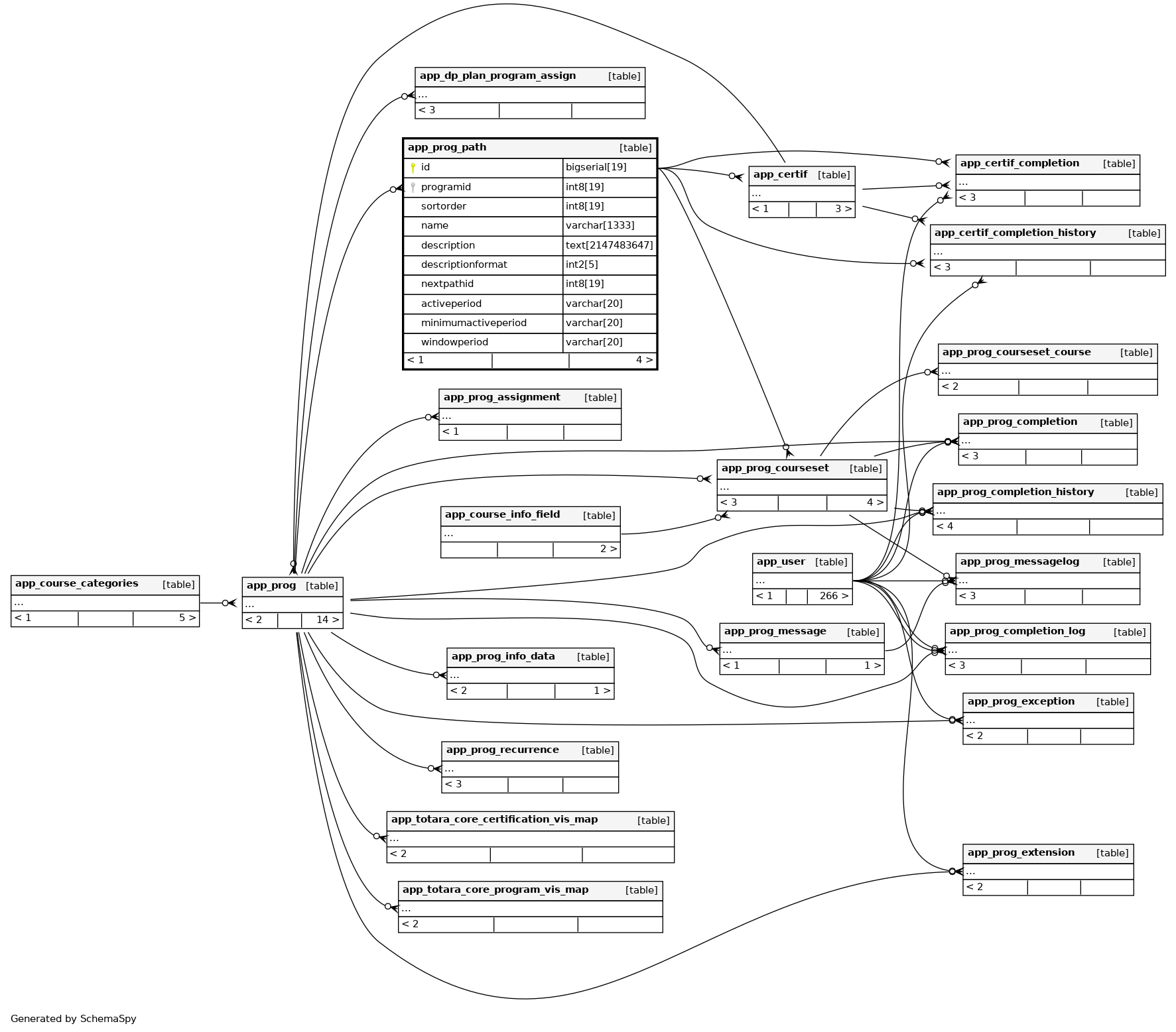
Columns
| Column | Type | Size | Nulls | Auto | Default | Children | Parents | Comments | ||||||||||||
|---|---|---|---|---|---|---|---|---|---|---|---|---|---|---|---|---|---|---|---|---|
| id | bigserial | 19 | √ | nextval('app_prog_path_id_seq'::regclass) |
|
|
||||||||||||||
| programid | int8 | 19 | 0 |
|
|
|||||||||||||||
| sortorder | int8 | 19 | 1 |
|
|
|||||||||||||||
| name | varchar | 1333 | √ | ''::character varying |
|
|
||||||||||||||
| description | text | 2147483647 | √ | null |
|
|
||||||||||||||
| descriptionformat | int2 | 5 | √ | null |
|
|
||||||||||||||
| nextpathid | int8 | 19 | √ | null |
|
|
||||||||||||||
| activeperiod | varchar | 20 | √ | null |
|
|
||||||||||||||
| minimumactiveperiod | varchar | 20 | √ | null |
|
|
||||||||||||||
| windowperiod | varchar | 20 | √ | null |
|
|
Indexes
| Constraint Name | Type | Sort | Column(s) |
|---|---|---|---|
| app_progpath_id_pk | Primary key | Asc | id |
| app_progpath_pro_ix | Performance | Asc | programid |

